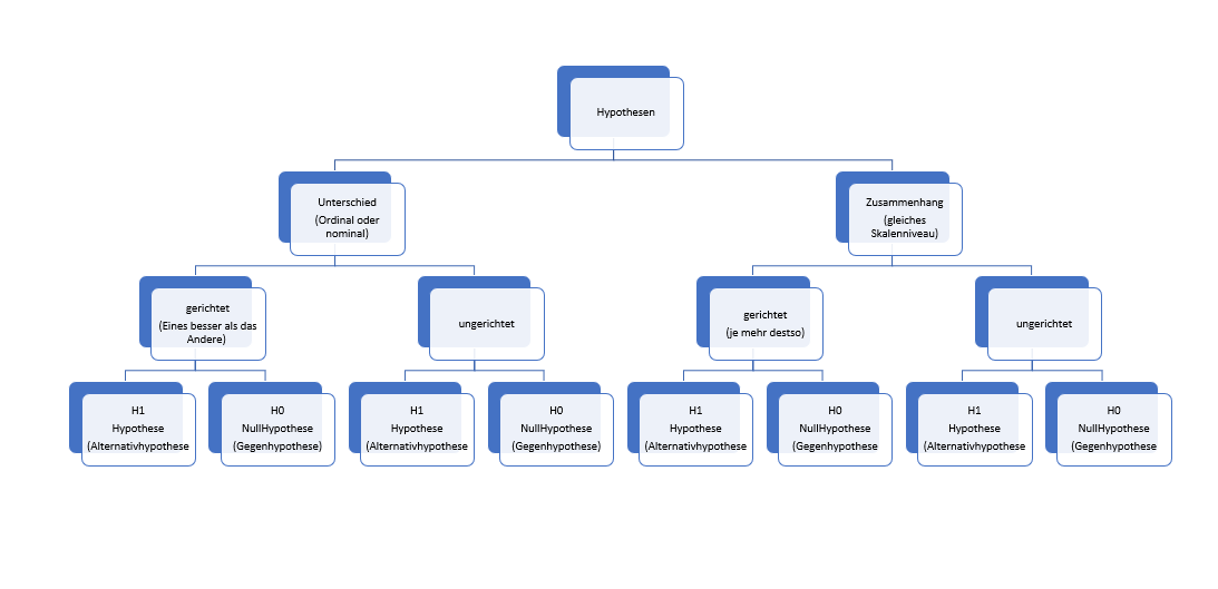
Es gibt verschiedene Verfahren zur Untersuchung von Unterschieden bei Mittelwerten, Varianzen und Häufigkeiten.

ACHTUNG! Vorsicht bei der Erstellung der Hypothesen. Verwechselt bloß nicht Unterschieds- und Zusammenhangshypothesen.

Mister Asker




Mit diesen Verfahren werden Unterschiede bei zentralen Tendenzen von nominal- und ordinalskalierten Merkmalen (oder Mittelwerten bei intervallskalierten Merkmalen) zwischen zwei oder mehr Gruppen untersucht. Diese Verfahren unterscheiden sich danach, ob verbundene oder unabhängige Stichproben (Gruppen) vorliegen, sowie nach der Anzahl der Variablen und Gruppen, und den Voraussetzungen, die die Daten erfüllen müssen.

Unterschiedshypothese ungerichtet / zweiseitig / symmetrisch

Mister Asker

H1: Es gibt einen Unterschied in der Lesemotivation von Jungen und Mädchen. (M1≠M2)
H0: Es gibt keinen Unterschied in der Lesemotivation von Jungen und Mädchen. (M1=M2)

H1: Es gibt einen Unterschied vor dem Training zum Messzeitpunkt 1 und nach dem Training zum Messzeitpunkt 2. (M1≠M2)
H0: Es gibt keinen Unterschied vor dem Training zum Messzeitpunkt 1 und nach dem Training zum Messzeitpunkt 2. (M1=M2)

H1: Es gibt einen Unterschied bei den PC-Kenntnissen durch den Einsatz von Internetnutzung (selten / häufig). (M1≠M2)
H0: Es gibt keinen Unterschied bei den PC-Kenntnissen durch den Einsatz von Internetnutzung (selten / häufig). (M1=M2)

H1: Es gibt einen Unterschied zwischen der Anzahl der Vorstellungsgespräche zwischen Kandidaten, die Bewerbungen schreiben, und jenen, die keine Bewerbungen schreiben. (M1≠M2)
H0: Es gibt keinen Unterschied in der Anzahl der Vorstellungsgespräche zwischen Kandidaten, die Bewerbungen schreiben, und jenen, die keine Bewerbungen schreiben. (M1=M2)

Unterschiedshypothese gerichtet / einseitig / asymmetrisch

Mister Asker

Bei gerichteten Hypothesen sollte eine "Steigerung" oder "Abnahme" in der Formulierung erkennbar sein. Synonyme könnten sein: "höher", "steigt", "sinkt", "verbessern" usw.

H1: Die Lesemotivation von Jungen ist höher als die von Mädchen. (M1 > M2)
H0: Die Lesemotivation von Jungen ist kleiner oder gleich der von Mädchen. (M1≤M2)

H1: Das Trainingslevel zum Zeitpunkt 1 verbessert sich durch das Training zum Zeitpunkt 2. (M1 > M2)
H0: Das Trainingslevel zum Zeitpunkt 1 verschlechtert sich oder bleibt gleich im Vergleich zum Zeitpunkt 2. (M1≤M2)

H1: Die PC-Kenntnisse verbessern sich durch häufige Internetnutzung im Vergleich zur seltenen Nutzung. (M1 > M2)
H0: Die PC-Kenntnisse verschlechtern sich oder bleiben gleich durch häufige Internetnutzung im Vergleich zur seltenen Nutzung. (M1≤M2)

H1: Hühner in Freilandhaltung produzieren mehr Eier pro Tag als in Bodenhaltung. (M1 > M2)
H0: Hühner in Freilandhaltung produzieren weniger oder gleich viele Eier pro Tag als in Bodenhaltung. (M1≤M2)

H1: Das Verständnis für Naturprobleme ist bei der Jugendgeneration größer als bei der Elterngeneration. (M1 > M2)
H0: Das Verständnis für Naturprobleme ist kleiner oder gleich bei der Jugend- im Vergleich zur Elterngeneration. (M1≤M2)

Unterschiedshypothesen eignen sich für T-Tests, ANOVA und MANOVA.

Mister Asker